首页
关于我们
实验室简介
人才团队
加入我们
联系我们
测试与认证
关于TCC
资质与授权
ICT终端及网络产品测试
EMC电兼容测试
OTA天线性能测试
无线射频测试
可靠性试验
安规试验
网络及系统级测试
4/5G核心网基站实验网环境
4/5G物联网模拟网络验证环境
网络性能测试
软件测评
5G产业服务平台
认证服务
NB-IOT产品华为技术认证
NB-IOT燃气表中国燃协认证
运营商入库代理
国际认证代理
方案中心
硬件开发
软件开发
标准制定与推行
典型案例
行业应用解决方案
车路协同
智慧出行
智慧园区
5G电力
实验室建设
人才培养解决方案
企业孵化物创工坊
新闻中心
企业动态
FIoT出品
卫星互联网
中文
|
English
企业动态
FIoT出品
卫星互联网
新闻中心卫星互联网
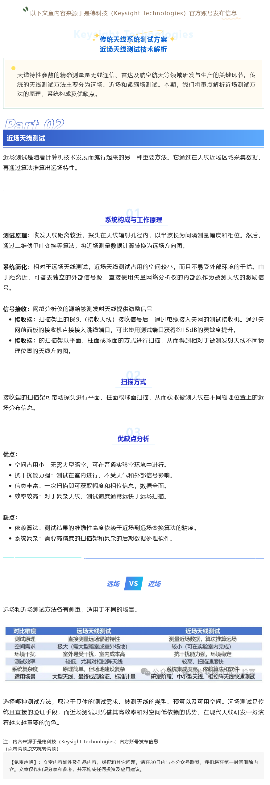
第二十七期 | 是德科技的低轨宽带卫星通信天线分系统测试方案——探索传统天线测试方法:近场天线测试技术解析
新闻中心
企业动态
FIoT出品
卫星互联网
关于我们
实验室简介
人才团队
加入我们
联系我们
新闻中心
企业动态
FIoT出品
卫星互联网
服务与支持
一站式技术服务
测试认证服务
标准制定与推行
培训服务
物创工坊
资质授权
授权认可
省市级授权认可
Copyright © 2026 中国•福州物联网开放实验室
闽公网安备35010502000384号
闽ICP备18013941号